文章目录:
一、8月25日陕西新增15例本土确诊病例 新增51例本土无症状感染者_百度知 ...
8月25日0-24时,陕西新增15例本土确诊病例(11例为无症状感染者转确诊),新增51例本土无症状感染者 ,新增1例境外输入确诊病例 。
一 、本土确诊病例情况
- 新增本土确诊病例15例:
西安6例:
病例2:女,59岁,系8月21日发布的本土无症状感染者21 ,隔离医学观察期间出现症状,被订正为确诊病例(轻型)。
病例3:女,68岁 ,系8月23日发布的本土无症状感染者1,隔离医学观察期间出现症状,被订正为确诊病例(轻型)。
病例4:女,5岁 ,系8月24日上午发布的本土无症状感染者24,隔离医学观察期间出现症状,被订正为确诊病例(轻型) 。
病例6:男 ,8岁,系8月21日发布的本土无症状感染者22,隔离医学观察期间出现症状 ,被订正为确诊病例(轻型)。
病例7:女,29岁,隔离期间核酸检测结果阳性 ,诊断为确诊病例(轻型)。
病例8:女,24岁,系8月24日上午发布的本土无症状感染者3 ,隔离医学观察期间出现症状,被订正为确诊病例(轻型) 。
渭南6例:
病例9:女,30岁,系8月22日发布的本土无症状感染者16 ,隔离医学观察期间出现症状,被订正为确诊病例(轻型)。
病例10:女,35岁 ,系8月22日发布的本土无症状感染者17,隔离医学观察期间出现症状,被订正为确诊病例(轻型)。
病例11:男 ,6岁,系8月22日发布的本土无症状感染者13,隔离医学观察期间出现症状 ,被订正为确诊病例(轻型) 。
病例12:男,33岁,系8月23日发布的本土无症状感染者26 ,隔离医学观察期间出现症状,被订正为确诊病例(轻型)。
病例13:女,74岁,系8月24日上午发布的本土无症状感染者13 ,隔离医学观察期间出现症状,被订正为确诊病例(轻型)。
病例14:女,59岁 ,隔离期间核酸检测结果阳性,诊断为确诊病例(轻型)。
商洛2例:
病例5:女,59岁 ,系8月25日发布的本土无症状感染者47,隔离医学观察期间出现症状,被订正为确诊病例(轻型) 。
病例15:男 ,97岁,隔离期间核酸检测结果阳性,诊断为确诊病例(轻型)。
榆林1例:
病例1:女 ,29岁,隔离期间核酸检测结果阳性,诊断为确诊病例(轻型)。
- 出院情况:8例确诊病例出院,1例无症状感染者解除隔离医学观察 。
- 现有在院隔离治疗情况:截至8月25日24时 ,现有在院隔离治疗本土确诊病例206例、隔离医学观察无症状感染者384例。
- 新增本土无症状感染者51例:商洛44例:
病例1-4 、6、13-24、28-32 、35、38-45、48:隔离期间核酸检测结果阳性,诊断为无症状感染者。
病例5 、7-9、10-12、47、51:在高风险区筛查中核酸检测结果阳性,诊断为无症状感染者 。
病例46:在密接筛查中核酸检测结果阳性 ,诊断为无症状感染者。
病例49:女,1岁,隔离期间核酸检测结果阳性 ,诊断为无症状感染者。
渭南3例:
病例33:男,73岁,隔离期间核酸检测结果阳性 ,诊断为无症状感染者 。
病例34:女,71岁,隔离期间核酸检测结果阳性 ,诊断为无症状感染者。
病例37:男,55岁,隔离期间核酸检测结果阳性,诊断为无症状感染者。
榆林3例:
病例25:男 ,32岁,隔离期间核酸检测结果阳性,诊断为无症状感染者 。
病例26:女 ,66岁,在社区筛查中核酸检测结果阳性,诊断为无症状感染者。
病例27:男 ,54岁,隔离期间核酸检测结果阳性,诊断为无症状感染者。
西安1例:
病例36:女 ,62岁,隔离期间核酸检测结果阳性,诊断为无症状感染者。
- 新增境外输入确诊病例1例:女 ,39岁,入境后即被闭环管理,无陕西省内自行活动轨迹,隔离期间核酸检测结果阳性 ,诊断为确诊病例(轻型),目前在定点医疗机构隔离治疗 。
- 解除隔离医学观察情况:4例无症状感染者解除隔离医学观察。
- 现有隔离治疗情况:截至8月25日24时,现有在院隔离治疗境外输入确诊病例1例、隔离医学观察无症状感染者4例。
二、陕西8日新增本土确诊病例30例 均在西安
1月8日0-24时 ,陕西省新增本土确诊病例30例,均在西安市,其中隔离管控发现26例 、管控区筛查发现4例;无新增境外输入病例 。
- 新增本土确诊病例情况
病例来源:30例新增本土确诊病例均位于西安市 ,其中26例为隔离管控中发现,4例为管控区筛查发现。
病例特征:
涉及多个年龄段,最小5岁(病例29) ,最大79岁(病例4)。
包含轻型29例、普通型1例(病例4,79岁男性) 。
部分病例为密切接触者(如病例1、2 、7等),部分因所在小区或生活区域出现确诊病例被管控(如病例3、4、5等)。
- 病例详情
隔离管控发现病例:
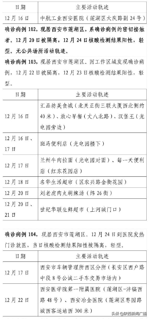
病例1:27岁女性 ,长安区,系1月2日病例55的密切接触者,1月3日隔离,1月8日确诊。
病例2:63岁男性 ,莲湖区,系12月29日病例37的密切接触者,12月29日隔离 ,1月8日确诊 。
病例7:53岁女性,雁塔区,系1月2日病例49的密切接触者 ,1月1日隔离,1月8日确诊。
病例8:26岁女性,高新区 ,系1月1日病例25的密切接触者,12月31日隔离,1月8日确诊。
病例9:46岁男性 ,西咸新区,系1月4日病例60的密切接触者,1月3日隔离,1月8日确诊 。
病例10:27岁女性 ,雁塔区,系1月4日病例93的密切接触者,1月3日隔离 ,1月8日确诊。
病例12-15 、17、19-20、22:均为高新区病例,系1月7日病例21的密切接触者,1月6-7日隔离 ,1月8日确诊。
病例16:44岁女性,高新区,系12月23日病例79的密切接触者 ,12月24日隔离,1月8日确诊。
病例18:40岁男性,雁塔区 ,系本土病例3的密切接触者,1月8日隔离并确诊 。
病例23:24岁男性,高新区,因工作区域出现确诊病例 ,12月24日隔离,1月8日确诊。
病例24:34岁男性,莲湖区 ,系1月1日病例119的密切接触者,1月1日隔离,1月8日确诊。
病例25:21岁男性 ,长安区,系1月6日病例19的密切接触者,1月4日隔离 ,1月8日确诊 。
病例26:31岁男性,长安区,系1月6日病例40的密切接触者 ,1月5日隔离,1月8日确诊。
管控区筛查发现病例:
病例3:38岁女性,雁塔区,所在小区出现确诊病例被管控 ,1月8日确诊。
病例4:79岁男性,雁塔区,所在小区出现确诊病例被管控 ,1月8日确诊(普通型) 。
病例5:30岁男性,高新区,所在小区出现确诊病例被管控 ,1月8日确诊。
病例21:72岁女性,长安区,所在小区出现确诊病例被管控 ,1月8日确诊。
其他重点人员:
病例6:69岁女性,碑林区,生活区域出现确诊病例 ,1月2日隔离,1月8日确诊 。
病例11:9岁女性,高新区,生活区域出现确诊病例 ,1月2日隔离,1月8日确诊。
病例27:62岁女性,长安区 ,因工作区域出现确诊病例,12月25日隔离,1月8日确诊。
病例28:65岁男性 ,长安区,作为重点人员1月2日隔离,1月8日确诊 。
病例29:5岁男性 ,高新区,生活区域出现确诊病例,1月1日隔离 ,1月8日确诊。
病例30:9岁男性,雁塔区,系本土病例18的密切接触者,1月8日隔离并确诊。
- 累计病例数据
本土确诊:自2021年12月9日以来 ,全省累计报告2016例(西安市1989例 、咸阳市13例、延安市13例、渭南市1例),其中出院268例、在院1748例。
境外输入:累计报告确诊病例483例(出院468例 、在院15例),无症状感染者448例(核增1例 ,转为确诊59例、解除医学观察382例、尚在观察7例) 。
- 治疗与轨迹
所有本土确诊病例均在定点医疗机构隔离治疗,具体活动轨迹由西安市发布。
1月8日24时,全省累计报告本土确诊病例2279例(在院1748例 、出院528例、死亡3例)。
来源百度侵权删除

